API - Mode revendeur

API - Mode revendeur

API - Mode revendeur

Vous avez un compte Kiwiz pour votre solution de facturation et vous avez la nécessité de gérer des sous comptes pour vos clients ? Le mode revendeur est fait pour vous !

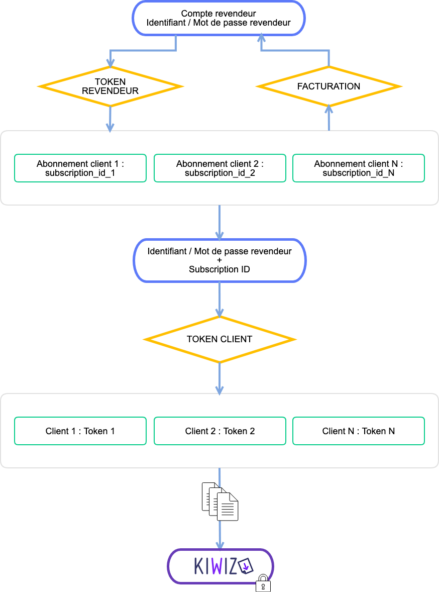
Grâce au mode revendeur, votre compte principal vous permet au travers de notre API de créer et de supprimer des comptes Kiwiz. Lors de la création des sous comptes, vous avez la possibilité de choisir parmi les différents plans revendeurs mis à votre disposition.

Chacun de vos clients doit avoir son propre compte. Si votre client a plusieurs systèmes de caisse, il vous faudra un abonnement par caisse.

Lors de la création de votre compte revendeur vous recevrez vos identifiants API ainsi qu'un subscription ID à ne pas utiliser. En effet il ne faut pas envoyer des factures dans le compte revendeur car elle seront détruites.

Compte principal

Grace aux identifiants login et mot de passe de votre compte principal vous générez un token disposant des droits revendeurs : https://api.kiwiz.io/doc#/Tokens/authLogin

Veillez à utiliser uniquement votre login et votre mot de passe pour générer des tokens disposant des droits "revendeur".

Grace à ce token vous pourrez :

  1. Gérer vos souscriptions -  https://api.kiwiz.io/doc#/Souscriptions
  2. Récupérer les plans disponibles - https://api.kiwiz.io/doc#/Plans


Il nous arrive parfois, pour des raisons techniques d'invalider des tokens. Dans ce cas, en cas d'appel, l'API Kiwiz vous répondra un code 401 vous demandant de générer un nouveau token

Schéma général

Schéma général

Gestion des sous comptes

Pour chaque abonnement client vous devez fournir les informations suivantes :

  1. pland_id : L'identifiant du plan choisi. Les plans disponible pour votre compte revendeur se récupèrent via l'API : https://api.kiwiz.io/doc#/Plans/planGet
  2. company_name : Le nom de la société de votre client
  3. legal_representative_name : Le nom du représentent légal de la société renseignée dans le champs company_name.
  4. closing_fiscal_date : Prochaine date de clôture de l'exercice comptable de la société renseignée dans le champs company_name.
  5. company_email : Email qui recevra l'attestation de conformité de KIWIZ et les emails de clôture qui seront envoyés tous les jours, tous les mois, tous les ans.

Les autres champs platform et version vous permettent de pousser des infos techniques pour vos besoins personnels.

L'attestation individuelle de conformité sera adressée au nom de la société et de son représentant légal mentionnés dans les champs company_name et legal_representative_name

Exemple d'email de clôture : 

Bonjour SOCIETE DUPONT 

Type de clôture : Journalière 

Du : 5 mars 2019 à 01:00:00 UTC+1 

Au : 6 mars 2019 à 01:00:00 UTC+1 

Nombre de documents : 10 

Total hors taxe : 100,0000 € 

Montant des taxes : 20,0000 € 

Empreinte du block : 

81449b2441gghf54240a1ceb2dfc26afa3e41ea96e4354 

d993e3e83b1e09055b6c3d90j1821695df1f0b374d159dd21d 

c66203776888c366gfgd56ea4ffbc 

Empreinte du fichier : 

6c812df6d950jhb8757ca8d6cd8b9027b773587af1 

2259ef5ee4e14b8e62c454554ghj6d20e1db1b6462e1b9da6be 

1d75545aa2883ba4f658b9a2a23a 

En retour, l'API vous fournit un ID de souscription qui, associé à votre login et mot de passe revendeur, vous permet de générer un token disposant des droit "client".

Nous vous conseillons de stocker le token ainsi que l'ID de souscription de chacun de vos clients.

Vous avez la possibilité, au travers de l'API, d'annuler des souscriptions.

En renseignant le champs cancel_at_end vous avez 2 possibilités :

  1. cancel_at_end=1 : La souscription est annulée à la fin de sa période de validité.
  2. cancel_at_end=0 : La souscription est annulée immédiatement.


Il est impossible de réactiver une souscription annulée.

Seule les souscriptions devant être annulées à la fin de leur période de validité peuvent être réactivées : https://api.kiwiz.io/doc#/Souscriptions/subscriptionReactivate